ng28.注册安装下载 | 探讨IPO企业废料会计核算方式
2022-07-23
南宫28pc下载
废料产出在制造业生产过程中是非常常见的现象,在生产过程中不可避免会存在边角料、水口料,特别是金属类企业,虽然归类为废料,但是还是具备一定的价值,由此废料如何进行管理和核算便成为关注点。本文主要探讨废料核算方式以及IPO企业如何进行选择。
《企业产品成本核算制度(试行)》第三十七条,制造企业应当根据生产经营特点和联产品、副产品的工艺要求,选择系数分配法、实物量分配法、相对销售价格分配法等合理的方法分配联合生产成本。讨论废料会计核算 南宫28 是讨论副产品的成本核算方式。
联产品是共享一部分工序且拥有相对相同销售价值的产品,而副产品则是与一种产品或联产品共享相同工序,但与主要产品相比拥有相对较小价值的产品。联产品与副产品均共享某些相同的原材料和初始工序成本。
联合成本是联产品与副产品共享工序部分的成本,即分离点前的制造成本。额外加工成本是联产品或副产品分离点后进一步加工的成本,即分离点后的制造成本。分离点是产品分离且分别确认的时点,不一定是产品完工的时点。
废料的管理和核算重点是如何归集废料入库和销售数量、如何确定废料的销售价格和如何确定废料的产出单位成本。实务中针对废料收入成本核算方法有以下几种:
第一种,废料收入冲减生产成本而不纳入其他业务收入。缺点是没有确认废料收入,不符合税法规定要求,同时当年如果没有及时销售处理,就会影响生产成本。
第二种,将取得的废料收入确认为其他业务收入,不结转废料的“其他业务成本”,废料成本也计入生产成本,最终结转入产品成本;该法缺点是收入和成本不能匹配。
第三种,将取得的废料收入确认为其他业务收入,结转废料的“其他业务成本”,具体结转方法有三种:① 按照原料的采购价值结转废料的“其他业务成本”,缺点是当废料数量较大时,容易引起废料的利润倒挂,即废料的收入小于废料成本,同时会使产品成本不能准确核算;② 按照原材料的采购价格乘以一定折损率确认“其他业务成本”,缺点是折损率的确定具有一定的主观判断,折损率确认贴近实际情况对于财务人员来讲是一件比较困难的事情;③ 按照废料的公允价值结转废料的“其他业务成本”,采用废料收入作为废料成本,其余成本分摊到产品。这种处理方式着重考虑的是产生的废料其实是部分生产过程中的正常损耗,正常的损耗应该归集进成本而不应该全部分摊到废料中,但这种方式在理论上有一定的争议,因为以公允价值确认废料成本的方式不符合历史成本计量原则。那应采用哪种方式进行核算更符合实际情况呢?
财政部印发的《企业产品成本核算制度——钢铁行业》中第四章第六条对以上疑问提供了参考和依据,“生产过程产生的高炉返矿、高炉水渣、转炉钢渣、锭坯切头切尾、轧制氧化铁屑、剪切边角料、报废锭坯材等回收物料,返焦粉、煤气、蒸汽、循环水、余热发电、压差发电等回收能源,应当按照其价值冲减相应成本核算对象的原材料成本、燃料和动力成本等,回收物料、能源的价值应当参照市场价格予以确定;如回收物料、能源无法明确归属至产品的,可按照成本核算对象的实际产量或根据有关技术经济资料分析确定的适当比例对回收物料、能源的价值进行分配后,冲减相应成本核算对象的成本项目。”
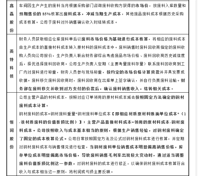
存在废料产出的拟上市或者上市公司对于废料成本无统一的核算方法,但总体逻辑是“收入与成本相当” 原则,废料成本基本均按照产生的废料重量乘以合理的价格系数(不同上市公司对于该价格系数的取数有所差异)测算入库,冲减相关产品的生产成本,在销售发出时按加权平均法结转其他业务成本,部分公司会选择在期末调整其他业务成本金额,使得其他业务收入和其他业务成本的金额一致。不过有少数公司认为产生的废料都是正常损耗,应计入产品成本中,故不核算废料成本。
“收入与成本相当”原则既兼顾了收入成本配比的原则,又不至于出现利润倒挂的情形。采用这种原则关注点在于如何确定废料的公允价值,以及在生产过程中如何做好废料的管理。
针对废料财务处理,企业应选择适合的核算方式,IPO审核过程中对废料收入确认和成本核算方式也会重点关注,下面是IPO审核中企业涉及废料的相关问题。
综合看审核员对IPO企业关于废料的相关问题重点在于是否通过废料调节利润,主要有以下两个关注点:
1、是否将生产成本挪到废料成本以达到少算成本,增加企业当期利润的目的。在实务中,企业会将应归属为存货成本的物料挪到废料成本归集,售出废料的款项不入公司银行账户形成资金体外循环,企业账上不确认收入和成本的方式导致少算产品成本以增加当期利润。所以审核员会关注废料产生的合理性,是否与企业生产规模、生产工艺相匹配,废料销售的款项是否计入高管的银行账户中等。
2、是否通过提高废料销售增加利润。通过利益安排提高废料单价,确定较低的废料成本以增加企业利润。所以审核员会关注废料产生的合理性,关注废料销售价格的确定方式,废料成本的核算方式以及下游客户交易的合理性。


1、废料入库管理
公司需建立完善的废料生产过程管理流程:生产车间可设立专门的废料管理员岗位,由废料管理员对生产过程中的废料进行管理;生产车间各个生产工序放置了废料收集箱,对生产过程中的废料进行收集,废料管理员定期将各个工序中产生的废料收集后运送至废料仓库,交由仓库保管员进行入库管理。废料存储区管理人员接收各个生产车间送来的废料后,根据废料种类进行分离堆放、集中管理,登记入库。
2、废料销售出库管理
废料存储区管理人员根据废料存储情况,当废料堆放达到一定量时,及时通知销售人员进行处置,避免仓库废料量达到饱和。在废料销售出库时,根据废料种类过磅并详细记录每次出库废料重量情况,形成废料销售出库明细台账,过磅时根据销售的废料种类分别进行称重,过磅完成后形成过磅单并由废料仓储管理人员、废料销售客户或者委托人签字确认,过磅单一式三份,其中公司财务部和仓储部分别留存一份备查,客户留存一份。月度末公司废料仓储人员对废料存储情况进行盘点,财务部人员进行监盘,记录月末废料存货情况。
3、废料收款管理
废料销售货款结算采用银行对公转账的方式,严禁出现个人卡收款和现金收款的情况。
针对金属制造类企业,因为废料金额比较大,废料成本核算是企业成本核算中比较重要的问题。企业需重视废料的内控管理和选择合理的成本核算方式,更好达到IPO上市要求,提升成本把控能力,提升企业经营管理水平。

关于堂堂会计师事务所
南宫28pc下载 于2004年12月创建,是一家成立逾17年的专业化、制度化、国际化的专业服务机构,是中国第一家出具A股上市公司审计报告的中小会计师事务所,业务涉及股票发行与上市、发债审计、公司改制、企业重组、资本运作、财税管理咨询等领域。2020年,堂堂在财政部、证监会首批备案从事证券服务业务会计师事务所名单中位列全国第21位,堂堂在审计A股上市公司会计师事务所中位列全国第41位、中小会计师事务所全国第1家、深圳本土品牌会计师事务所第1家,是全国知名度较高的会计师事务所。
2020年,堂堂通过财政部和证监会“从事证券服务业务”双备案,具备从事证券市场业务资质,堂堂的战略愿景是以人才和专业为基础,致力打造高质量发展、国内闻名、国际知名的堂堂会计师事务所品牌。截止2021年12月,堂堂所先后在上海、北京、广州、成都、南京、安徽、山东、云南、贵州等地有14家成员所,注册会计师82名,资产评估师、税务师近20名。
为紧抓行业发展新机遇,拓展各领域新业务,推进高质量、专业化、国际化发展,更好服务国家、社会,满足资本市场和市场经济的更高需求,现诚邀有志之士加入我们,谋求共赢发展。在这里,我们将为您提供一个有广度、有高度的平台施展才华;在这里,您将与一群充满干劲、吃苦耐劳、敢想敢拼的同事相遇;在这里,让我们怀揣梦想,建造更强、更大的专业高地。
“资质共享、资源共享、利益共享”是我们共同的追求!“专业化、集团化、国际化”是我们一致的目标!期待与有志之士携手共进,共创未来。
(一)合伙人招聘条件:
1、合伙人具有执业注册会计师资质;
2、合伙人在会计师事务所执业5年以上,且年龄不超过60周岁;
3、合伙人需有一定的业绩,有较强的沟通协调能力;
4、无犯罪记录。
(二)注册会计师招募条件:
1、取得执业注册会计师资质,并在会计师事务所专职执业;
2、有多种执业资质者或大中型企业财务管理工作经验者优先;
3、无犯罪记录。
联系人:吴育堂
联系方式:18924663988(同 南宫官网下载app安装苹果 号)


首页
堂堂CPA:北交所上市得花多少钱?
相关推荐


